English

出版物展示

News

Cell Death Dis, 2023

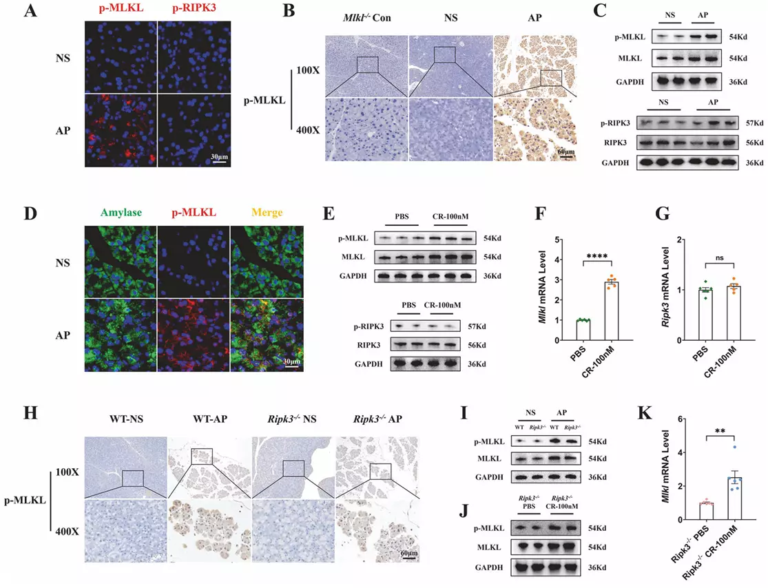
MLKL signaling regulates macrophage polarization in acute pancreatitis through CXCL10 To
News

Int J Biol Sci, 2022

Integrated Machine Learning and Bioinformatic Analyses Constructed a Novel Stemness-Related Classifier to Predict Prognosis and Immunotherapy Responses for Hepatocellular Carcinoma Patients To
News

Front Immunol, 2022

Interplay of four types of RNA modification writers revealed distinct tumor microenvironment and biological characteristics in pancreatic cancer To
News

Front Immunol, 2022

Murine Chronic Pancreatitis Model Induced by Partial Ligation of the Pancreatic Duct Encapsulates the Profile of Macrophage in Human Chronic Pancreatitis To
News

Front Immunol, 2021

Development and Verification of the Hypoxia- and Immune-Associated Prognostic Signature for Pancreatic Ductal Adenocarcinoma To

全部出版物

Publication

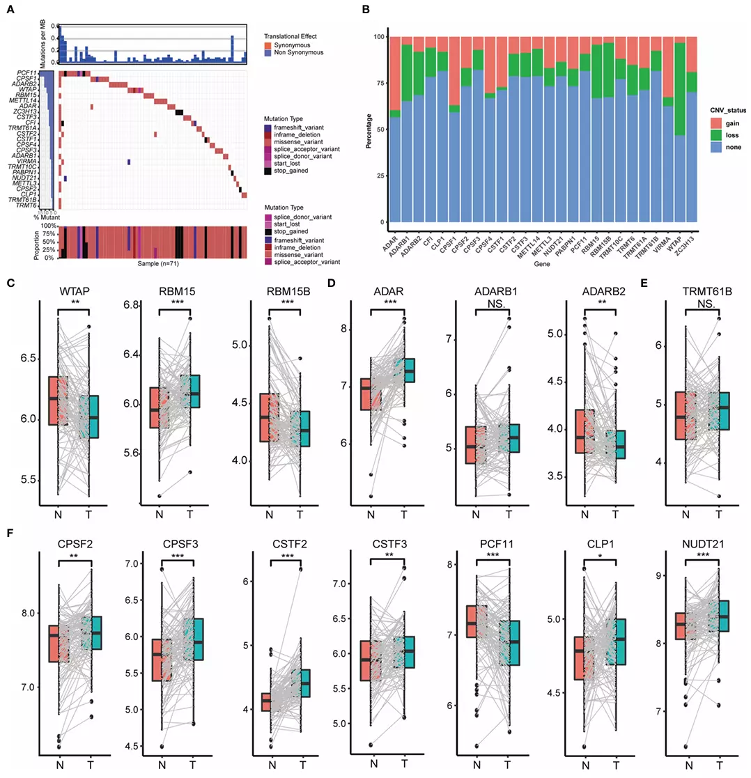
Prognostic Significance and Immune Landscape of Migrasome-Related Genes in Pancreatic Cancer

Ben Liu, Shuang Li, Wenzhe Gao, Hongwei Zhu, Pin Lyu, Xiao Yu*, Yuting Xiao*

Appl Biochem Biotechnol, 2026 (Q2, IF=3.3)

DOI PubMed PDF Citations:
Publication

Comprehensive analysis and therapeutic implications of prognostic value of circadian rhythm genes in hepatocellular carcinoma

Jichun Sun, Jiaxing Hou, Hongbo Xu, Zhiqiang Li, Zhen Deng, Zhi Yang, Wuqing Cao, Junning Hou, Xiaoxin Jin*

J Physiol Biochem, 2026 (Q1, IF=4.3)

DOI PubMed PDF Citations:
Publication

IL-18 promotes pancreatic fibrosis via release of IL-4 from pancreatic stellate cells and induces macrophage M2 polarization

Guangping Tu, Cheng Peng, Shuangxi Xie, Shixu Zheng, Haibo Jiang, Lang Chen, Xiao Yu, Zhiqiang Li*

Sci Rep, 2026 (Q1, IF=3.9)

DOI PubMed PDF Citations:
Publication

Identification of the key gene for hepatocellular carcinoma based on bioinformatics and machine learning and experimental verification

Jin Lu, Junjie Ma, Can Yu, Shaoyang Lu, Xueying Zhao, Lei Zhang*

Transl Cancer Res, 2025 (Q4, IF=1.7)

DOI PubMed PDF Citations:
Publication

Integration of Immune Cell Signatures and Diagnostic Gene Markers in Pancreatitis: A Comprehensive Study on Therapeutic Targets and Predictive Diagnosis

Qianyu Xie, Birong Liu, Xiao Yu, Xiang Wei, Qiangsheng Xiao*

Hum Mutat, 2025 (Q2, IF=3.7)

DOI PubMed PDF Citations:
Publication

TH17 cells regulate chemokine expression in epithelial cells through C/EBPβ and dictate host sensitivity to colitis and cancer immunity

Changsheng Xing, Tianhao Duan, Linfeng Li, Lang Chen, Pengfei Zhang, Yang Du, Siyao Liu, Nihal Annaparthi, Shuo Wang, Chen Qian, Helen Y Wang, Rongfu Wang*

Sci Adv, 2025 (Q1, IF=12.5)

DOI PubMed PDF Citations:
Publication

Development of a Hepatocyte-Specific Temporal Genetic Mouse Model Using Albumin Promoter-Driven FlpER2 Expression

Bin Wang, Jiale Wang, Yang Liu, Gordon He, Yasmin Jahan-Mihan, Yuxi Wang, Jie Hu, Audrey Li, Faheem Muhammad, Yan Bi, Baoan Ji

Genesis, 2025 (Q2, IF=2.5)

DOI PubMed PDF Citations:
Publication

Temporal trends in cross-country inequalities of early-onset pancreatic cancer: a comprehensive analysis for the global burden of disease study 2021

Luohong Li, Jiahao Li, An Yan, Wei Xiang, Wenzhe Gao*, Hongwei Zhu*

Sci Rep, 2025 (Q1, IF=3.9)

DOI PubMed PDF Citations:
Publication

A novel mouse model of diverse tumors derived from epithelial cells

Bin Wang, Lingxiang Wang, Yang Liu, Yasmin Jahan-Mihan, Gordon He, Yuxi Wang, Jie Hu, Jiale Wang, Yan Bi, Baoan Ji*

Physiol Rep, 2025 (Q3, IF=1.9)

DOI PubMed PDF Citations:
Publication

Investigating SNHG3 as a potential therapeutic approach for HCC stem cells

Dingmao Wang, Xiao Yu*, Yijun Yang*

Gene, 2025 (Q3, IF=2.4)

DOI PubMed PDF Citations:
Publication

Early onset pancreatic cancer: A review

Dong Luo, Yixiong Li, Xiao Yu, Liandong Ji*, Xuejun Gong*

Transl Oncol, 2024 (Q2, IF=4.1)

DOI PubMed PDF Citations:
Publication

A retrospective comparative study on the treatment of non-metastatic pancreatic cancer using high-intensity focused ultrasound versus radical surgery

Li Yu, Yunfei Liu, Zhiqiang Li, Yanyan Huang, Guangping Tu, Qiuling Shi*, Lang Chen*, Xiao Yu*

Int J Hyperthermia, 2024 (Q2, IF=3.0)

DOI PubMed PDF Citations:
Publication

T-bet Regulates Ion Channels and Transporters and Induces Apoptosis in Intestinal Epithelial Cells

Lang Chen, Hongwei Yi, Qingtian Li, Tianhao Duan, Xin Liu, Linfeng Li, Helen Y Wang, Changsheng Xing, Rongfu Wang*

Adv Sci (Weinh), 2024 (Q1, IF=14.3)

DOI PubMed PDF Citations:
Publication

LncRNA HOXA‑AS2 is a prognostic and clinicopathological predictor in patients with cancer: A meta‑analysis

Tijun Xiao, An Yan, Lifang Tan, Hongwei Zhu, Wenzhe Gao*

Oncol Lett, 2024 (Q3, IF=2.5)

DOI PubMed PDF Citations:
Publication

IGF2BP2-related modification patterns in pancreatic cancer: A machine learning-driven approach towards personalized treatment

Dongjie Chen, Longjun Zang, Yanling Zhou, Yongchao Yang, Xianlin Zhang, Zheng Li, Yufeng Shu, Wenzhe Gao*, Hongwei Zhu*, Xiao Yu*

Heliyon, 2024 (Q1, IF=3.6)

DOI PubMed PDF Citations:
Publication

Albumin promoter-driven FlpO expression induces efficient genetic recombination in mouse liver

Xiaohui Zhu, Yan Yang, Dongfeng Feng, Oliver Wang, Jiaxiang Chen, Jiale Wang, Bin Wang, Yang Liu, Brandy H Edenfield, Ashley N Haddock, Ying Wang, Tushar Patel, Yan Bi, Baoan Ji*

Am J Physiol Gastrointest Liver Physiol, 2024 (Q2, IF=3.3)

DOI PubMed PDF Citations:
Publication

PTEN deficiency induces an extrahepatic cholangitis-cholangiocarcinoma continuum via aurora kinase A in mice

Yan Yang, Jiale Wang, Jianhua Wan, Qianqian Cheng, Zenong Cheng, Xueli Zhou, Oliver Wang, Kelvin Shi, Lingxiang Wang, Bin Wang, Xiaohui Zhu, Jiaxiang Chen, Dongfeng Feng, Yang Liu, Yasmin Jahan-Mihan, Ashley N Haddock, Brandy H Edenfield, Guang Peng, Jessica D Hohenstein, Chantal E McCabe, Daniel R O'Brien, Chen Wang, Sumera I Ilyas, Liuyan Jiang, Michael S Torbenson, Huamin Wang, Raouf E Nakhleh, Xuemei Shi, Ying Wang, Yan Bi, Gregory J Gores, Tushar Patel, Baoan Ji*

J Hepatol, 2024 (Q1, IF=33.0)

DOI PubMed PDF Citations:
Publication

A simple and effective genotyping workflow for rapid detection of CRISPR genome editing

Lingxiang Wang, Jiale Wang, Dongfeng Feng, Bin Wang, Yasmin Jahan-Mihan, Ying Wang, Yan Bi, DoYoung Lim, Baoan Ji*

Am J Physiol Gastrointest Liver Physiol, 2024 (Q2, IF=3.3)

DOI PubMed PDF Citations:
Publication

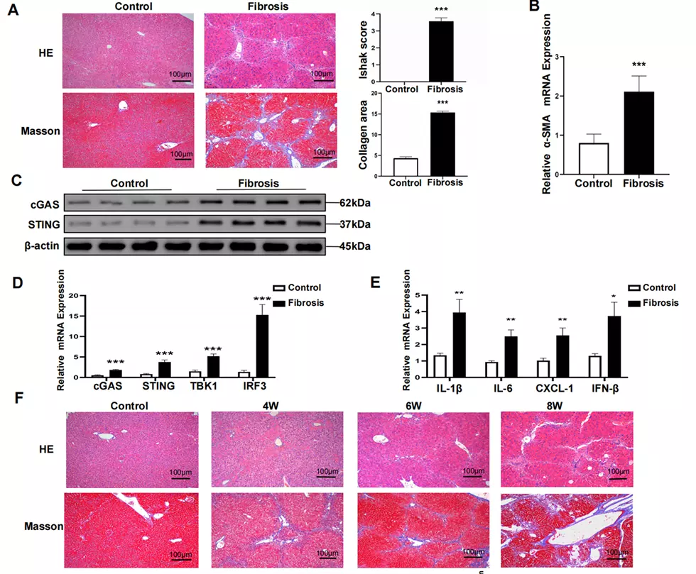
Activation of cGAS-STING signaling pathway promotes liver fibrosis and hepatic sinusoidal microthrombosis

Shaobin Luo, Rongkun Luo, Huanyuan Lu, Rui Zhang, Gang Deng, Hongwu Luo, Xiao Yu, Changfa Wang, Hui Zhang, Yuping Zhang, Wei Huang, Jichun Sun, Yinghong Liu, Feizhou Huang, Zhao Lei*

Int Immunopharmacol, 2023 (Q1, IF=4.8)

DOI PubMed PDF Citations:
Publication

A mouse model for high-efficient Flp-recombinase-mediated genetic manipulation in the pancreas

Xiaohui Zhu, Jiaxiang Chen, Bin Wang, Lingxiang Wang, Jiale Wang, Dongfeng Feng, Yan Yang, Oliver Wang, Ashley N Haddock, Ying Wang, Baoan Ji, Yan Bi*

Pancreatology, 2023 (Q2, IF=2.7)

DOI PubMed PDF Citations:
Publication

Upregulation of the ERRγ-VDAC1 axis underlies the molecular pathogenesis of pancreatitis

Dipanjan Chanda, Themis Thoudam, Ibotombi Singh Sinam, Chae Won Lim, Myeongjin Kim, Jiale Wang, Kyeong Min Lee, Jing Ma, Romil Saxena, Jinhyuk Choi, Chang Joo Oh, Hoyul Lee, Yong Hyun Jeon, Sung Jin Cho, Hoe-Yune Jung, Keun-Gyu Park, Hueng-Sik Choi, Jae Myoung Suh, Johan Auwerx, Baoan Ji, Suthat Liangpunsakul, Jae-Han Jeon*, In-Kyu Lee*

Proc Natl Acad Sci U S A, 2023 (Q1, IF=9.1)

DOI PubMed PDF Citations:
Publication

Primary breast angiosarcoma: A case report

Yu He, Liyuan Qian, Lang Chen, Yang Liu, Yanguang Wen*, Peiguo Cao*

Front Surg, 2023 (Q3, IF=1.8)

DOI PubMed PDF Citations:
Publication

A Fluorescent Biosensor for Streptavidin Detection Based on Double-Hairpin DNA-Templated Copper Nanoparticles

Qiangsheng Xiao, Mingjian Chen, Wanpin Nie, Fengjiao Xie, Xiao Yu*, Changbei Ma*

Biosensors (Basel), 2023 (Q1, IF=5.6)

DOI PubMed PDF Citations:
Publication

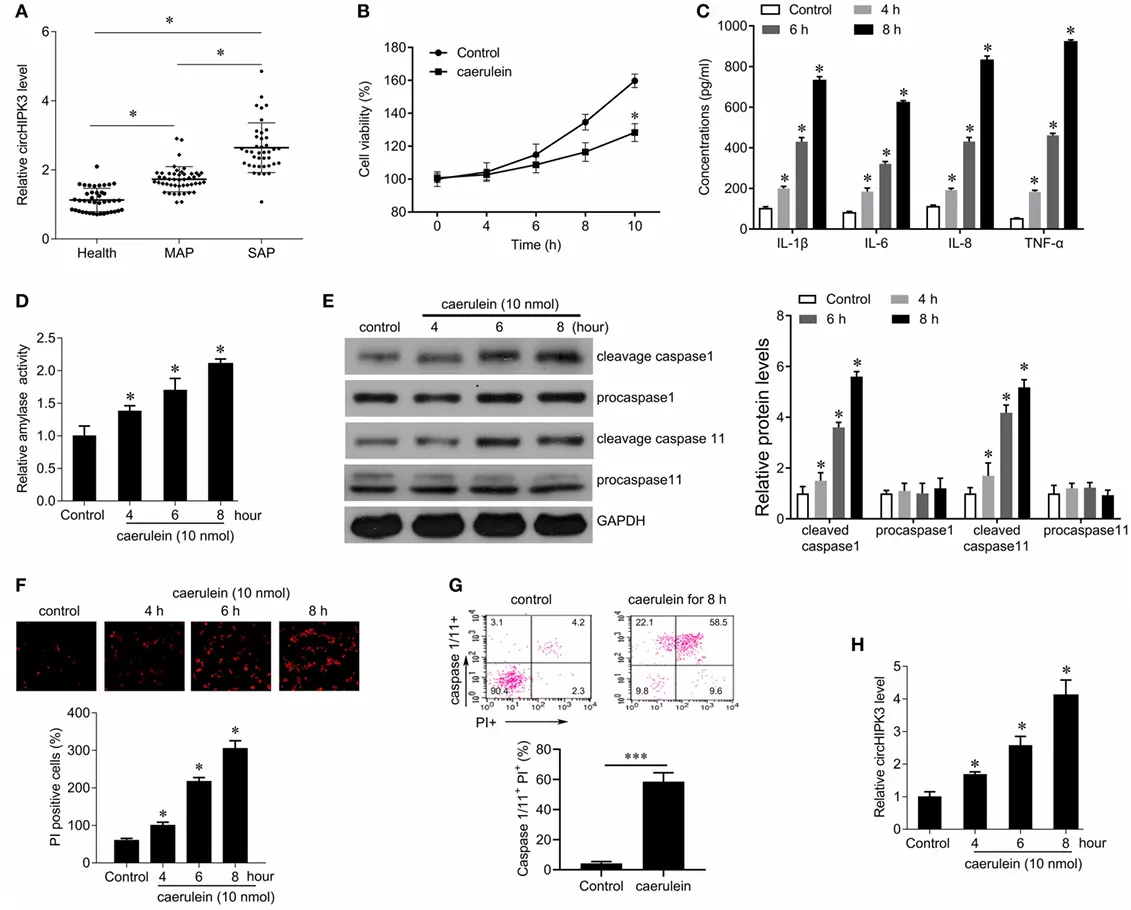
MLKL signaling regulates macrophage polarization in acute pancreatitis through CXCL10

Cheng Peng, Guangping Tu, Jiale Wang, Yilin Wang, Peng Wu, Li Yu, Zhiqiang Li*, Xiao Yu*

Cell Death Dis, 2023 (Q1, IF=9.6)

DOI PubMed PDF Citations:
Publication

The Prognostic Value of a lncRNA Risk Model Consists of 9 m6A Regulator-Related lncRNAs in Hepatocellular Carcinoma (HCC)

Zhen Deng, Jiaxing Hou, Hongbo Xu, Zhao Lei, Zhiqiang Li, Hongwei Zhu, Xiao Yu, Zhi Yang, Xiaoxin Jin, Jichun Sun*

Evol Bioinform Online, 2023 (Q4, IF=1.5)

DOI PubMed PDF Citations:
Publication

DSCR9/miR-21-5p axis inhibits pancreatic cancer proliferation and resistance to gemcitabine via BTG2 signaling

Hui Huang, Xia Li, Xianlin Zhang, Zhiqiang Li, Duo Han, Wenzhe Gao, Ling Liu, Cheng Peng, Hongwei Zhu*, Xiao Yu*

Acta Biochim Biophys Sin (Shanghai), 2022 (Q1, IF=3.7)

DOI PubMed PDF Citations:
Publication

Interplay of four types of RNA modification writers revealed distinct tumor microenvironment and biological characteristics in pancreatic cancer

Wenzhe Gao, Dongjie Chen, Jixing Liu, Longjun Zang, Tijun Xiao, Xianlin Zhang, Zheng Li, Hongwei Zhu*, Xiao Yu*

Front Immunol, 2022 (Q1, IF=8.8)

DOI PubMed PDF Citations:
Publication

Identification of biomarkers for hepatocellular carcinoma based on single cell sequencing and machine learning algorithms

Weimin Li, Jixing Liu, Wenjuan Zhu, Xiaoxin Jin, Zhi Yang, Wenzhe Gao*, Jichun Sun*, Hongwei Zhu*

Front Genet, 2022 (Q2, IF=3.7)

DOI PubMed PDF Citations:
Publication

Machine learning models identify ferroptosis-related genes as potential diagnostic biomarkers for Alzheimer's disease

Yanyao Deng, Yanjin Feng, Zhicheng Lv, Jinli He, Xun Chen, Chen Wang, Mingyang Yuan, Ting Xu, Wenzhe Gao, Dongjie Chen, Hongwei Zhu, Deren Hou*

Front Aging Neurosci, 2022 (Q1, IF=4.8)

DOI PubMed PDF Citations:
Publication

Sema3d Restrained Hepatocellular Carcinoma Progression Through Inactivating Pi3k/Akt Signaling via Interaction With FLNA

Yiming Li, Cong Xu, Bo Sun, Fangjing Zhong, Momo Cao, Lianyue Yang*

Front Oncol, 2022 (Q1, IF=4.7)

DOI PubMed PDF Citations:
Publication

Clinical Analysis of C-Shaped Embedded Pancreaticojejunostomy in Pancreaticoduodenectomy

Hui Huang, Jichun Sun, Zhiqiang Li, Longjun Zang, Hongwei Zhu, Xianlin Zhang, Xiao Yu*

J Oncol, 2022 (Q1, IF=4.5)

DOI PubMed PDF Citations:
Publication

The emerging role of NR2F1-AS1 in the tumorigenesis and progression of human cancer

Dong Luo, Yunfei Liu, Shuai Yuan, Xianyun Bi, Yongchao Yang, Hongwei Zhu, Zhiqiang Li*, LianDong Ji*, Xiao Yu*

Pathol Res Pract, 2022 (Q2, IF=3.2)

DOI PubMed PDF Citations:
Publication

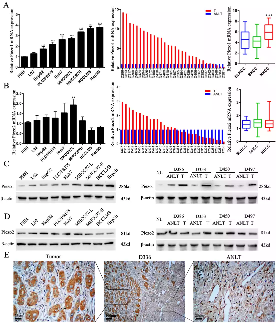
Piezo1 promoted hepatocellular carcinoma progression and EMT through activating TGF-β signaling by recruiting Rab5c

Yiming Li, Cong Xu, Bo Sun, Fangjing Zhong, Momo Cao, Lianyue Yang*

Cancer Cell Int, 2022 (Q1, IF=5.8)

DOI PubMed PDF Citations:
Publication

Identification of EMT-Related lncRNAs as Potential Prognostic Biomarkers and Therapeutic Targets for Pancreatic Adenocarcinoma

Yanyao Deng, Hai Hu, Le Xiao, Ting Cai, Wenzhe Gao, Hongwei Zhu, Shuai Wang*, Jixing Liu*

J Oncol, 2022 (Q1, IF=4.5)

DOI PubMed PDF Citations:
Publication

Murine Chronic Pancreatitis Model Induced by Partial Ligation of the Pancreatic Duct Encapsulates the Profile of Macrophage in Human Chronic Pancreatitis

Cheng Peng, Guangping Tu, Li Yu, Peng Wu, Xianlin Zhang, Zheng Li, Zhiqiang Li*, Xiao Yu*

Front Immunol, 2022 (Q1, IF=8.8)

DOI PubMed PDF Citations:
Publication

The NF-κB/miR-488/ERBB2 axis modulates pancreatic cancer cell malignancy and tumor growth through cell cycle signaling

Duo Han, Shaihong Zhu, Xia Li, Zhiqiang Li, Hui Huang, Wenzhe Gao, Yunfei Liu, Hongwei Zhu*, Xiao Yu*

Cancer Biol Ther, 2022 (Q2, IF=4.9)

DOI PubMed PDF Citations:
Publication

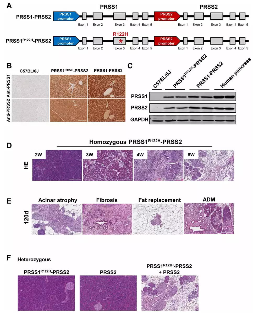
Wild-Type Human PRSS2 and PRSS1R122H Cooperatively Initiate Spontaneous Hereditary Pancreatitis in Transgenic Mice

Jiale Wang, Jianhua Wan, Lingxiang Wang, Stephen J Pandol, Yan Bi*, Baoan Ji*

Gastroenterology, 2022 (Q2, IF=29.4)

DOI PubMed PDF Citations:
Publication

Impact of the tumor immune microenvironment on the outcome of pancreatic cancer: a retrospective study based on clinical pathological analysis

Hui Huang, Jichun Sun, Zhiqiang Li, Xianlin Zhang, Zheng Li, Hongwei Zhu*, Xiao Yu*

Gland Surg, 2022 (Q2, IF=2.2)

DOI PubMed PDF Citations:
Publication

Risk factors and prognostic index model for pancreatic cancer

Hui Huang, Jichun Sun, Zheming Jiang, Xianlin Zhang, Zheng Li, Hongwei Zhu*, Xiao Yu*

Gland Surg, 2022 (Q2, IF=2.1)

DOI PubMed PDF Citations:
Publication

Ferroptosis-Related IncRNAs Are Prognostic Biomarker of Overall Survival in Pancreatic Cancer Patients

Dongjie Chen, Wenzhe Gao, Longjun Zang, Xianlin Zhang, Zheng Li, Hongwei Zhu*, Xiao Yu*

Front Cell Dev Biol, 2022 (Q1, IF=6.1)

DOI PubMed PDF Citations:
Publication

Ptf1a Promoter-Driven Cre Expression During Spermatogenesis Causes Germline Recombination

Jiale Wang, Oliver Wang, Yan Bi, Ying Wang, Howard Crawford, Baoan Ji*

Pancreas, 2022 (Q3, IF=2.9)

DOI PubMed PDF Citations:
Publication

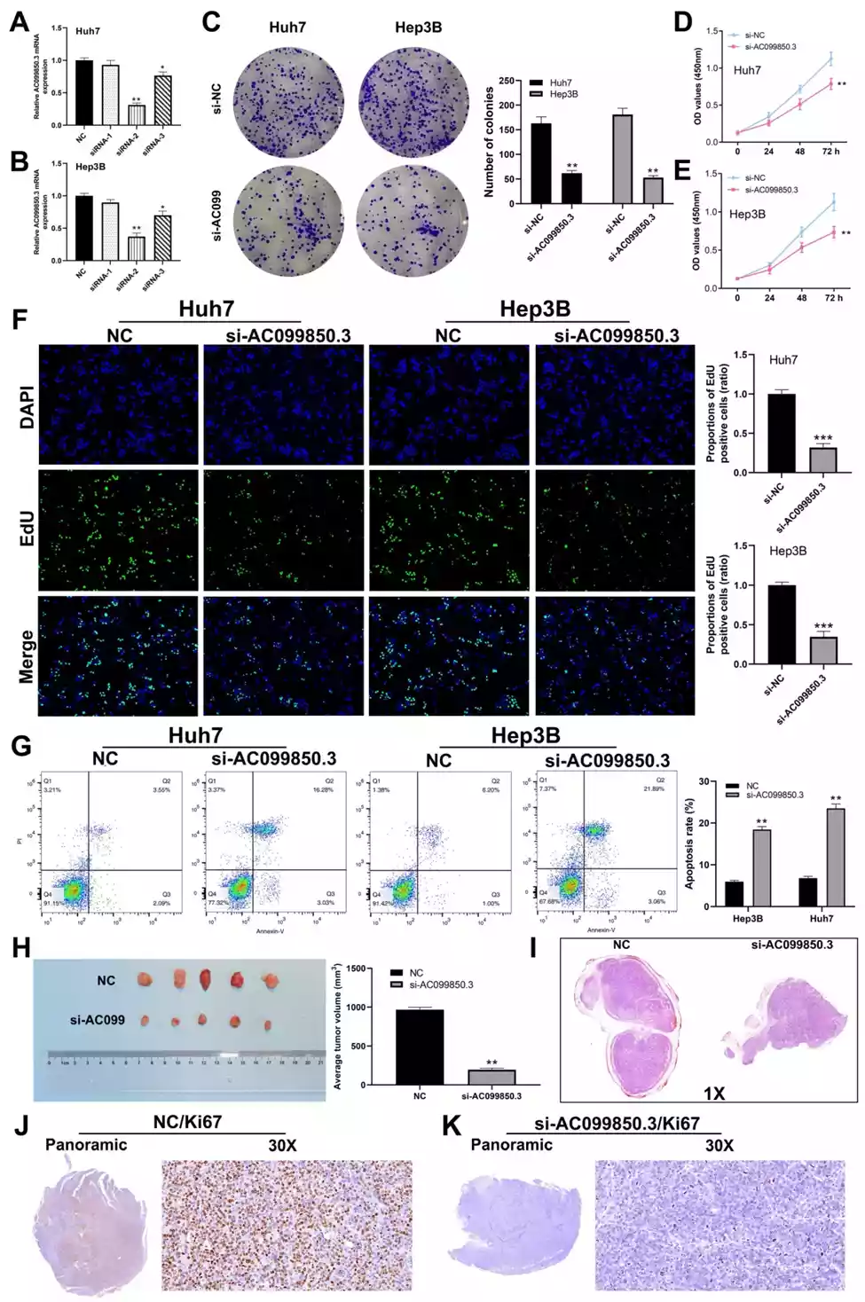
LncRNA AC099850.3 promotes hepatocellular carcinoma proliferation and invasion through PRR11/PI3K/AKT axis and is associated with patients prognosis

Fangjing Zhong, Sheng Liu, Donghai Hu, Liwen Chen*

J Cancer, 2022 (Q1, IF=3.9)

DOI PubMed PDF Citations:
Publication

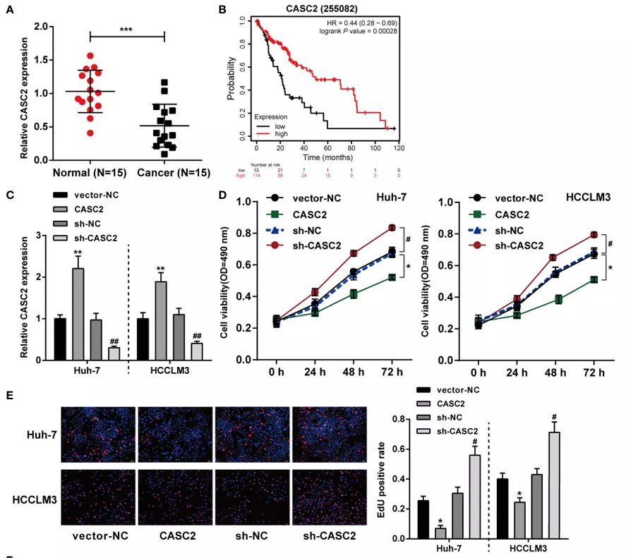
The lncRNA CASC2 Modulates Hepatocellular Carcinoma Cell Sensitivity and Resistance to TRAIL Through Apoptotic and Non-Apoptotic Signaling

Jichun Sun, Hongbo Xu, Zhao Lei, Zhiqiang Li, Hongwei Zhu, Zhen Deng, Xiao Yu, Xiaoxin Jin*, Zhi Yang*

Front Oncol, 2022 (Q1, IF=5.7)

DOI PubMed PDF Citations:
Publication

Integrated Machine Learning and Bioinformatic Analyses Constructed a Novel Stemness-Related Classifier to Predict Prognosis and Immunotherapy Responses for Hepatocellular Carcinoma Patients

Dongjie Chen, Jixing Liu, Longjun Zang, Tijun Xiao, Xianlin Zhang, Zheng Li, Hongwei Zhu*, Wenzhe Gao*, Xiao Yu*

Int J Biol Sci, 2022 (Q1, IF=10.0)

DOI PubMed PDF Citations:
Publication

Role of HMGB1 in TNF-α Combined with Z-VAD-fmk-Induced L929 Cells Necroptosis

Can Yu, Zhao Lei, Xia Li, Lihua Huang, Zhiqiang Li, Hongwei Zhu, Duo Han, Hui Huang, Xiao Yu*

Biochem Genet, 2022 (Q3, IF=2.4)

DOI PubMed PDF Citations:
Publication

Wogonoside inhibits TNF receptor-associated factor 6 (TRAF6) mediated-tumor microenvironment and prognosis of pancreatic cancer

Hui Huang, Xia Li, Li Yu, Ling Liu, Hongwei Zhu, Wei Cao, Zhongling Sun, Xiao Yu*

Ann Transl Med, 2021 (Q3, IF=3.6)

DOI PubMed PDF Citations:
Publication

Development and Verification of the Hypoxia- and Immune-Associated Prognostic Signature for Pancreatic Ductal Adenocarcinoma

Dongjie Chen, Hui Huang, Longjun Zang, Wenzhe Gao*, Hongwei Zhu*, Xiao Yu*

Front Immunol, 2021 (Q1, IF=7.6)

DOI PubMed PDF Citations:
Publication

GNA14's interaction with RACK1 inhibits hepatocellular carcinoma progression through reducing MAPK/JNK and PI3K/AKT signaling pathway

Cong Xu, Yiming Li, Bo Sun, Fangjing Zhong, Lianyue Yang*

Carcinogenesis, 2021 (Q1, IF=4.7)

DOI PubMed PDF Citations:
Publication

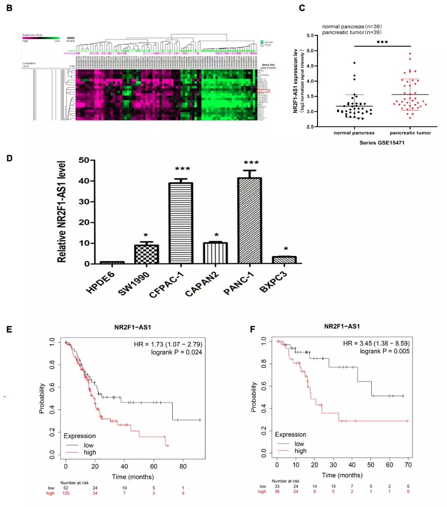
NR2F1-AS1 Promotes Pancreatic Ductal Adenocarcinoma Progression Through Competing Endogenous RNA Regulatory Network Constructed by Sponging miRNA-146a-5p/miRNA-877-5p

Dong Luo, Yunfei Liu, Zhiqiang Li, Hongwei Zhu*, Xiao Yu*

Front Cell Dev Biol, 2021 (Q1, IF=6.1)

DOI PubMed PDF Citations:
Publication

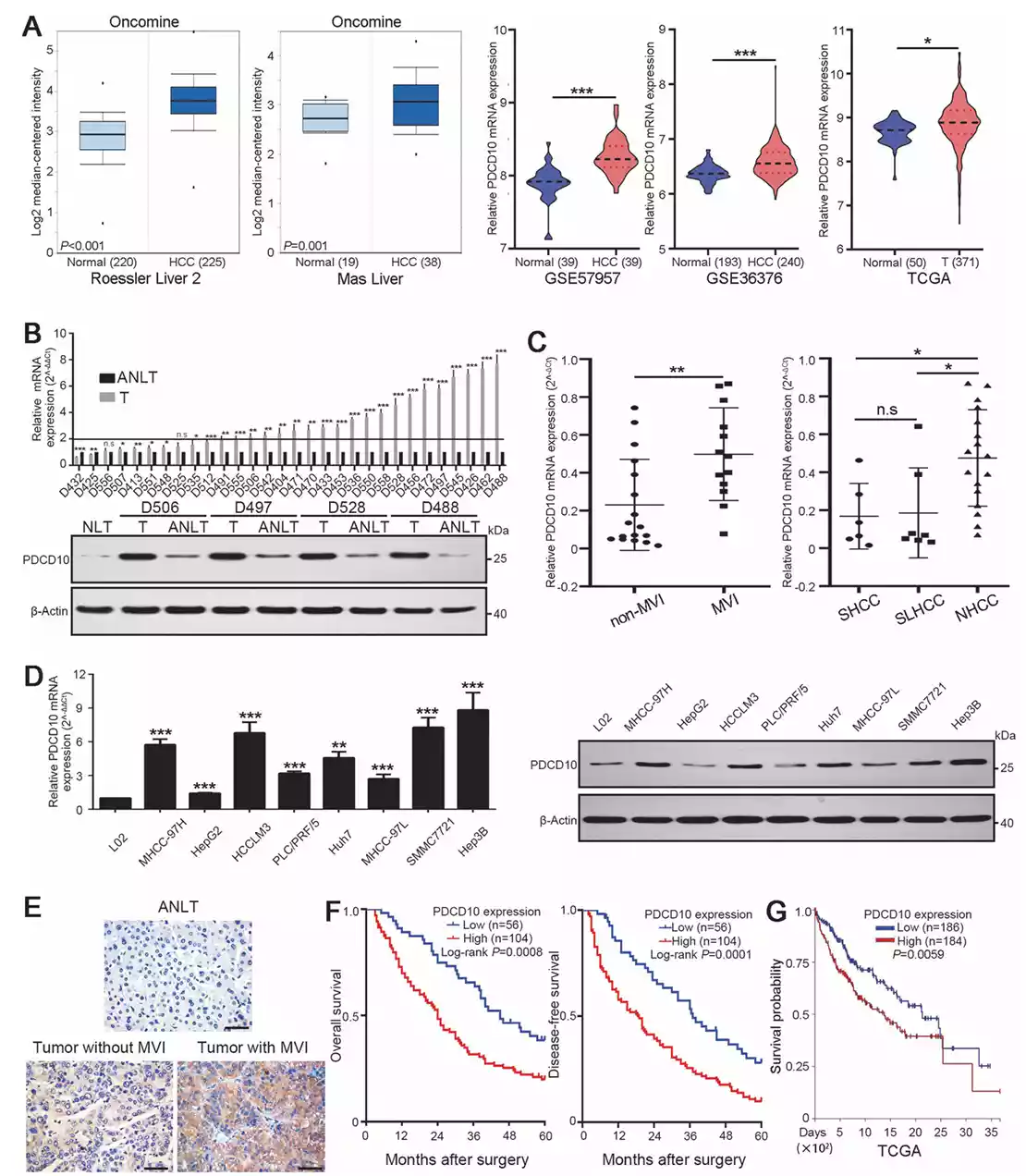
Programmed cell death 10 promotes metastasis and epithelial-mesenchymal transition of hepatocellular carcinoma via PP2Ac-mediated YAP activation

Bo Sun, Fangjing Zhong, Cong Xu, Yiming Li, Yanrong Zhao, Momo Cao, Lianyue Yang*

Cell Death Dis, 2021 (Q1, IF=9.7)

DOI PubMed PDF Citations:
Publication

ELTD1 Promotes Gastric Cancer Cell Proliferation, Invasion and Epithelial-Mesenchymal Transition Through MAPK/ERK Signaling by Regulating CSK

Bo Sun, Fangjing Zhong

Int J Gen Med, 2021 (Q2, IF=2.1)

DOI PubMed PDF Citations:
Publication

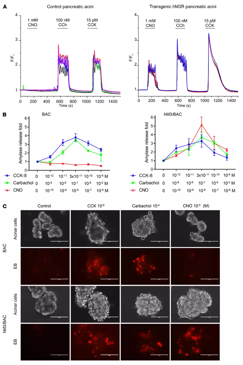
Pancreas-specific CHRM3 activation causes pancreatitis in mice

Jianhua Wan, Jiale Wang, Larry E Wagner 2nd, Oliver H Wang, Fu Gui, Jiaxiang Chen, Xiaohui Zhu, Ashley N Haddock, Brandy H Edenfield, Brian Haight, Debabrata Mukhopadhyay, Ying Wang, David I Yule, Yan Bi, Baoan Ji*

JCI Insight, 2021 (Q1, IF=9.5)

DOI PubMed PDF Citations:
Publication

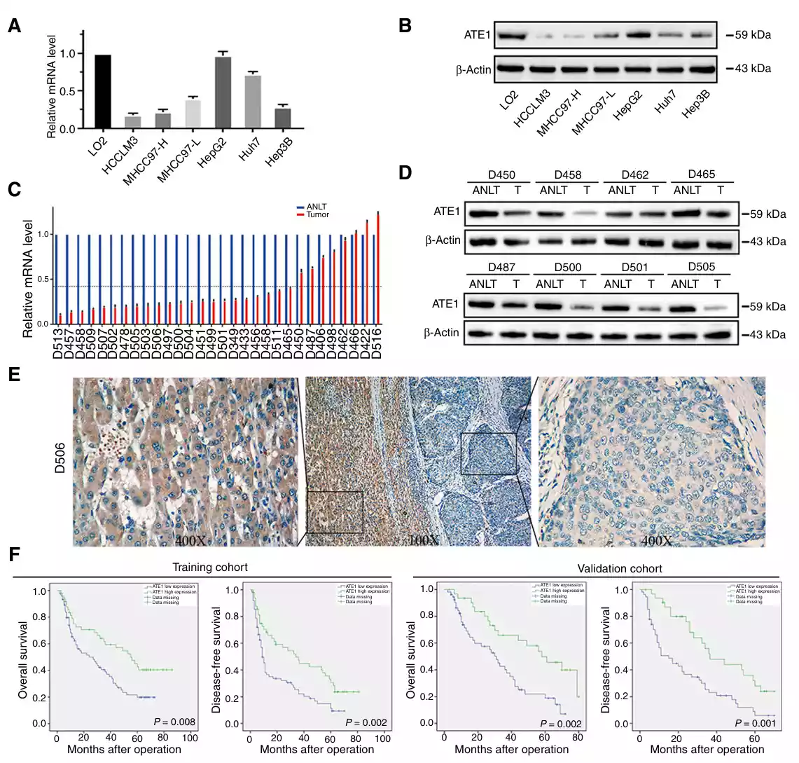
ATE1 Inhibits Liver Cancer Progression through RGS5-Mediated Suppression of Wnt/β-Catenin Signaling

Cong Xu, Yiming Li, Bo Sun, Fangjing Zhong, Lianyue Yang*

Mol Cancer Res, 2021 (Q1, IF=6.3)

DOI PubMed PDF Citations:
Publication

Microbiota regulate innate immune signaling and protective immunity against cancer

Changsheng Xing, Mingjun Wang, Adebusola A Ajibade, Peng Tan, Chuntang Fu, Lang Chen, Motao Zhu, Zhaozhe Hao, Junjun Chu, Xiao Yu, Bingnan Yin, Jiahui Zhu, Wanjou Shen, Tianhao Duan, Helen Y Wang, Rongfu Wang*

Cell Host Microbe, 2021 (Q1, IF=31.3)

DOI PubMed PDF Citations:
Publication

EB2 promotes hepatocellular carcinoma proliferation and metastasis via MAPK/ERK pathway by modulating microtubule dynamics

Fangjing Zhong, Yiming Li, Cong Xu, Bo Sun, Jilong Wang, Lianyue Yang*

Clin Sci (Lond), 2021 (Q1, IF=6.9)

DOI PubMed PDF Citations:
Publication

STMN2 mediates nuclear translocation of Smad2/3 and enhances TGFβ signaling by destabilizing microtubules to promote epithelial-mesenchymal transition in hepatocellular carcinoma

Fangjing Zhong, Bo Sun, Momo Cao, Cong Xu, Yiming Li, Lianyue Yang*

Cancer Lett, 2021 (Q1, IF=9.8)

DOI PubMed PDF Citations:
Publication

S100A14 promotes progression and gemcitabine resistance in pancreatic cancer

Hongwei Zhu, Wenzhe Gao, Xia Li, Li Yu, Dong Luo, Yunfei Liu, Xiao Yu*

Pancreatology, 2021 (Q1, IF=4.0)

DOI PubMed PDF Citations:
Publication

PVT1 Knockdown Inhibits Autophagy and Improves Gemcitabine Sensitivity by Regulating the MiR-143/HIF-1α/VMP1 Axis in Pancreatic Cancer

Yunfei Liu, Dong Luo, Xia Li, Zhiqiang Li, Xiao Yu*, Hongwei Zhu*

Pancreas, 2021 (Q2, IF=3.2)

DOI PubMed PDF Citations:
Publication

Expressional and Prognostic Value of S100A16 in Pancreatic Cancer Via Integrated Bioinformatics Analyses

Gangping Tu, Wenzhe Gao, Ying Li, Yating Dian, Bingyang Xue, Li Niu, Xiao Yu*, Hongwei Zhu*

Front Cell Dev Biol, 2021 (Q1, IF=6.7)

DOI PubMed PDF Citations:
Publication

The Role of Pancreatic Infiltrating Innate Immune Cells in Acute Pancreatitis

Cheng Peng, Zhiqiang Li*, Xiao Yu*

Int J Med Sci, 2021 (Q2, IF=3.2)

DOI PubMed PDF Citations:
Publication

Meta-analysis of the Diagnostic Performance of Circulating MicroRNAs for Pancreatic Cancer

Cheng Peng, Jiale Wang, Wenzhe Gao, Lihua Huang, Yunfei Liu, Xia Li, Zhiqiang Li*, Xiao Yu*

Int J Med Sci, 2021 (Q2, IF=3.2)

DOI PubMed PDF Citations:
Publication

Circ_0005198 enhances temozolomide resistance of glioma cells through miR-198/TRIM14 axis

Yanyao Deng, Hongwei Zhu, Le Xiao, Chao Liu, Xiangrui Meng*

Aging (Albany NY), 2020 (Q1, IF=5.7)

DOI PubMed PDF Citations:
Publication

Identification and Development of Long Non-coding RNA Associated Regulatory Network in Pancreatic Adenocarcinoma

Wenjuan Zhu, Wenzhe Gao, Yanyao Deng, Xiao Yu*, Hongwei Zhu*

Onco Targets Ther, 2020 (Q1, IF=4.1)

DOI PubMed PDF Citations:
Publication

Autophagy Regulatory Genes MET and RIPK2 Play a Prognostic Role in Pancreatic Ductal Adenocarcinoma: A Bioinformatic Analysis Based on GEO and TCGA

Xingyu Li, Zhiqiang Li, Hongwei Zhu, Xiao Yu*

Biomed Res Int, 2020 (Q2, IF=3.4)

DOI PubMed PDF Citations:
Publication

Multiomics integrative analysis for gene signatures and prognostic values of m6A regulators in pancreatic adenocarcinoma: a retrospective study in The Cancer Genome Atlas project

Wenzhe Gao, Liuyang Cheng, Shuhan He, Wei Li, Chengyu Zhou, Bixia Zhou, Jiamiao Liu, Jiahao Xu, Xiao Yu*, Hongwei Zhu*

Aging (Albany NY), 2020 (Q1, IF=5.7)

DOI PubMed PDF Citations:
Publication

The risk of rheumatoid arthritis among patients with inflammatory bowel disease: a systematic review and meta-analysis

Yi Chen, Lang Chen, Changsheng Xing, Guangtong Deng, Furong Zeng, Tingting Xie, Lei Gu, Huixiang Yang*

BMC Gastroenterol, 2020 (Q2, IF=3.1)

DOI PubMed PDF Citations:
Publication

CircHIPK3 Promotes Pyroptosis in Acinar Cells Through Regulation of the miR-193a-5p/GSDMD Axis

Jiale Wang, Xia Li, Yunfei Liu, Cheng Peng, Hongwei Zhu, Guangping Tu, Xiao Yu*, Zhiqiang Li*

Front Med (Lausanne), 2020 (Q1, IF=5.1)

DOI PubMed PDF Citations:
Publication

CircHIPK3 Promotes Gemcitabine (GEM) Resistance in Pancreatic Cancer Cells by Sponging miR-330-5p and Targets RASSF1

Yunfei Liu, Li Xia, Luo Dong, Jiale Wang, Qiangsheng Xiao, Xiao Yu*, Hongwei Zhu*

Cancer Manag Res, 2020 (Q2, IF=3.6)

DOI PubMed PDF Citations:
Publication

The MicroHand S robotic-assisted versus Da Vinci robotic-assisted radical resection for patients with sigmoid colon cancer: a single-center retrospective study

Dong Luo, Yunfei Liu, Hongwei Zhu, Xia Li, Wenzhe Gao, Xinyu Li, Shaihong Zhu, Xiao Yu*

Surg Endosc, 2020 (Q1, IF=3.1)

DOI PubMed PDF Citations:
Publication

The role of interleukin-18 in pancreatitis and pancreatic cancer

Zhiqiang Li, Xiao Yu, Jens Werner, Alexandr V Bazhin*, Jan G D'Haese*

Cytokine Growth Factor Rev, 2019 (Q1, IF=11.8)

DOI PubMed PDF Citations:
Publication

Long Noncoding RNA HCP5 Regulates Pancreatic Cancer Gemcitabine (GEM) Resistance By Sponging Hsa-miR-214-3p To Target HDGF

Yunfei Liu, Jiale Wang, Luo Dong, Li Xia, Hongwei Zhu, Zhiqiang Li*, Xiao Yu*

Onco Targets Ther, 2019 (Q2, IF=4.2)

DOI PubMed PDF Citations:
Publication

Autotaxin upregulated by STAT3 activation contributes to invasion in pancreatic neuroendocrine neoplasms

Linfei Yang, Xiao Yu, Yongchao Yang*

Endocr Connect, 2018 (Q3, IF=2.5)

DOI PubMed PDF Citations:
Publication

Exendin-4 impairs the autophagic flux to induce apoptosis in pancreatic acinar AR42J cells by down-regulating LAMP-2

Zhiqiang Li, Shaihong Zhu, Lihua Huang, Mingming Shang, Can Yu, Hongwei Zhu, Duo Han, Hui Huang, Xiao Yu*, Xia Li*

Biochem Biophys Res Commun, 2018 (Q3, IF=2.6)

DOI PubMed PDF Citations:
Publication

RIP-1/c-FLIPL Induce Hepatic Cancer Cell Apoptosis Through Regulating Tumor Necrosis Factor-Related Apoptosis-Inducing Ligand (TRAIL)

Jichun Sun, Xiao Yu, Changfa Wang, Can Yu, Zhiqiang Li, Wanpin Nie, Xundi Xu, Xiongying Miao, Xiaoxin Jin*

Med Sci Monit, 2017 (Q3, IF=2.1)

DOI PubMed PDF Citations:
Publication

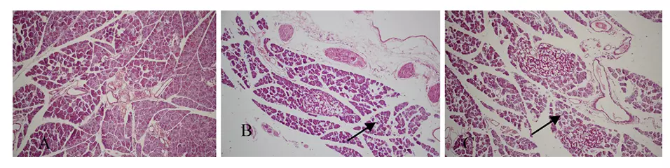
Exenatide Induces Impairment of Autophagy Flux to Damage Rat Pancreas

Zhiqiang Li, Lihua Huang, Xiao Yu*, Can Yu, Hongwei Zhu, Xia Li, Duo Han, Hui Huang

Pancreas, 2022 (Q2, IF=3.0)

DOI PubMed PDF Citations:
Publication

Expression pattern of HMGB1 and its association with autophagy in acute necrotizing pancreatitis

Can Yu, Xiao Yu*, Hongwei Zhu, Xia Li, Lihua Huang, Zhiqiang Li, Duo Han, Hui Huang

Mol Med Rep, 2016 (Q2, IF=3.5)

DOI PubMed PDF Citations:
Publication

Regulation of autophagy by systemic admission of microRNA-141 to target HMGB1 in l-arginine-induced acute pancreatitis in vivo

Hongwei Zhu, Lihua Huang, Shaihong Zhu, Xia Li, Zhiqiang Li, Can Yu, Xiao Yu*

Pancreatology, 2016 (Q2, IF=2.7)

DOI PubMed PDF Citations:
Publication

The fusion of autophagosome with lysosome is impaired in L-arginine-induced acute pancreatitis

Hongwei Zhu, Xiao Yu, Shaihong Zhu, Xia Li, Ben Lu, Zhiqiang Li, Can Yu

Int J Clin Exp Pathol, 2015 (Q4, IF=0.9)

DOI PubMed PDF Citations: 4
Publication

Spatial and temporal differences of HMGB1 expression in the pancreas of rats with acute pancreatitis

Can Yu, Lihua Huang, Xia Li, Hongwei Zhu, Zhiqiang Li, Xiao Yu

Int J Clin Exp Pathol, 2015 (Q4, IF=1.6)

DOI PubMed PDF Citations: 4
Publication

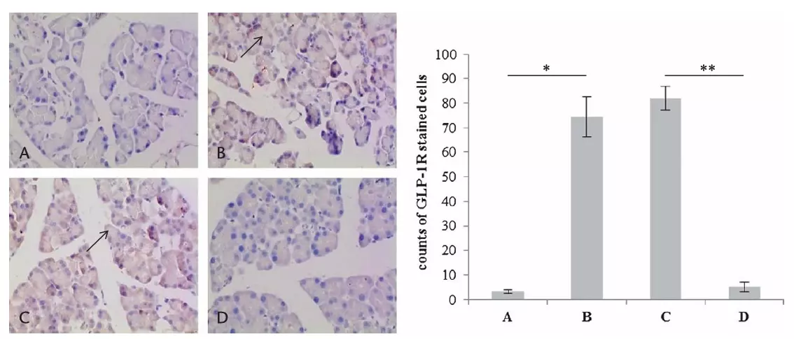
GLP-1R agonist may activate pancreatic stellate cells to induce rat pancreatic tissue lesion

Yongchao Yang, Xiao Yu*, Lihua Huang, Can Yu

Pancreatology, 2013 (Q2, IF=2.7)

DOI PubMed PDF Citations:
Publication

Exenatide-induced chronic damage of pancreatic tissue in rats

Xiao Yu*, Huayong Tang, Lihua Huang, Yongchao Yang, Buning Tian, Can Yu

Pancreas, 2012 (Q3, IF=1.7)

DOI PubMed PDF Citations:

注: 共同第一作者, *通讯作者; 论文被引数由 crossref 提供.